
"Cost reduction and efficiency improvement" has reached the new energy vehicle industry? Li Bin of NIO: The company will reduce about 10% of its workforce.

李斌認為,未來兩年會是汽車行業變革期競爭最激烈的階段,將進行組織提效和資源提效,一方面取消低效崗位,另一方面推遲和削減 3 年內不能提升財務表現的項目投入。
年初特斯拉掀起的新能源汽車 “價格戰”,給本就競爭激烈的中國電車市場添了一把火。造車新勢力蔚小理開始 “艱難求生”,“如何降本增效” 也成了車企們貫穿全年的主題。
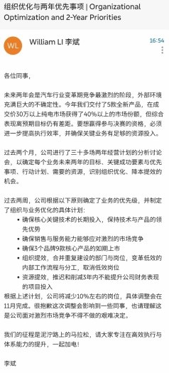
11 月 3 日下午,蔚來創始人、董事長、CEO 李斌發佈《組織優化與兩年優先事項》的內部全員信(以下簡稱 “全員信”),回應裁員傳聞。
李斌在 “全員信” 中表示,根據公司制定的組織與業務優化計劃,公司將減少 10% 左右的崗位,具體調整會在 11 月完成。此前有消息稱,蔚來將開啓裁員,部門比例 10% 到 20% 不等。
李斌提及蔚來將要開展涉及組織和資源投入方向的調整,稱要想贏得參與決賽的資格,必須進一步提高執行效率,並確保關鍵業務有足夠的資源投入,“兩個提效” 包括組織提效和資源提效。
組織提效則是,合併重複建設的部門與崗位,變革低效的內部工作流程與分工,取消低效崗位;資源提效則為,推遲和削減 3 年內不能提升公司財務表現的項目投入。

就 11 月 1 日,車企披露了 10 月銷量,蔚來的成績單並不亮眼。理想汽車已經月銷超 4 萬輛;曾經墊底的小鵬汽車扭轉了頹勢,突破 2 萬輛大關,刷新單月交付歷史紀錄;蔚來 10 月交付了 1.6 萬輛,環比增長 2.77%,仍然未能觸及 2 萬大關。
華爾街見聞此前分析指出,蔚來想要做的很多,業務線鋪設之廣也使蔚來成為蔚小理中員工最多的公司。財報顯示,截至去年底,蔚來共有 2.7 萬名員工。作為對比,理想員工人數為 1.9 萬名員工,小鵬為 1.6 萬名。
“入不敷出” 也讓蔚來的財務持續面臨虧損,從今年二季度的財報來看,蔚來淨虧損仍處於擴大趨勢中,達到 60.56 億元,同比增長 119.6%,環比增長 27.8%;毛利率尚未轉負,但是仍處於下滑態勢,同比降低 12 個百分點。
據統計,2016 年至今年上半年,7 年時間,蔚來的累計淨虧損便達到 630.82 億元。
在裁員消息傳出後,蔚來美股盤前漲超 2%。

車企 “降本增效” 已成普遍現象?
有媒體分析指出,車企 “降本增效” 已成為普遍現象。
車企 “價格戰” 可以從 2022 年下半年開始説起,為了應對新能源汽車對燃油車市場份額的快速擠佔,豐田、大眾等強勢傳統品牌的燃油產品開始 “降價促銷”。
但今年 1 月,特斯拉等新能源車企發起反擊,打響新一輪價格戰,從那時起,每個月幾乎都有車企宣佈優惠政策調整價格,“價格戰” 愈演愈烈。但價格戰帶來的是汽車全產業鏈的降本壓力。
日前,在某職場社交平台上,有認證身份為高合汽車員工的網友爆料稱,高合汽車開啓了一輪大規模裁員。此次裁員比例高達 20%,個別部門裁員達到 50%。同時,有知情人士表示,高合汽車此次裁員每個部門都有指標,比例不一,“沒成果、低績效的項目組和人員是主要裁員對象”。

對此,高合汽車回應稱,近期公司業務結構調整,部分崗位功能進行合併、重組、新建,再加上績效末位淘汰,出現人員流動,都是常規管理工作。同時,大量崗位正在持續招聘,各項業務都在正常推進。“有一些不實傳聞,所謂大規模裁員不存在,各類數據比例更是造謠信息。” 高合汽車方面表示。
儘管高合汽車方面否認 “大規模裁員”,但在業內看來,高合汽車通過部分崗位功能進行合併、重組、新建等精簡運營成本,背後是其在終端市場明顯承壓。
